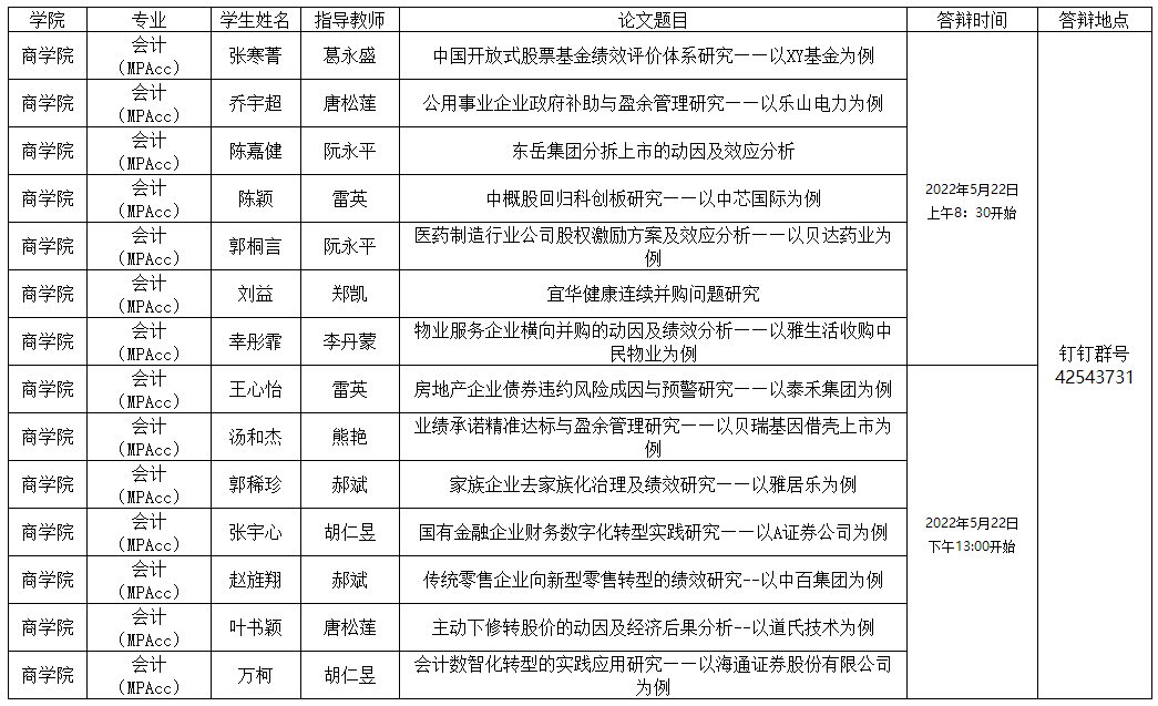
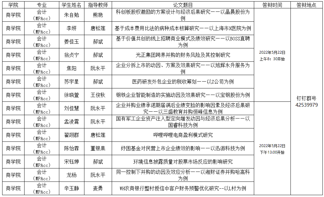
华东理工大学专业学位硕士论文答辩公告

2022-05-17 发布者:MPAcc项目

1652794645346051094.png

1652794645361034758.png

1652794645366045314.png

1652794645442045452.png